默认迭代次数为1,只举行一次腐蚀、膨胀
一、图像腐蚀
1.相关界说
2.图像腐蚀结果图
3.fpga实现
彩色图像灰度化,灰度图像二值化,图像缓存天生滤波模块(3*3),图像腐蚀算法- `timescale 1ns / 1ps
- //////////////////////////////////////////////////////////////////////////////////
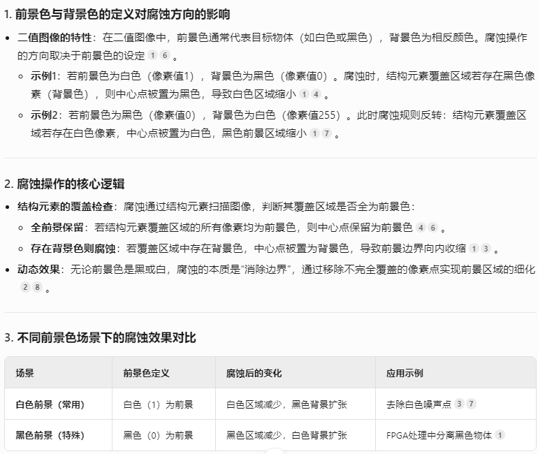
- // Description: 图像腐蚀 (前景色是黑色(0),背景色是白色(1) 腐蚀黑色)
- //////////////////////////////////////////////////////////////////////////////////
- module image_erode(
- input wire clk ,
- input wire reset ,
-
- input wire [10:0] img_width ,
- input wire [9:0] img_height ,
-
- input wire valid_i ,
- input wire [23:0] last_line_data ,
- input wire [23:0] cur_line_data ,
- input wire [23:0] next_line_data ,
-
- output reg valid_o ,
- output reg [23:0] img_data_o
- );
- //常量声明
- parameter N = 3; //窗口大小
- //结构系数模版为{1,1,1,
- // 1,1,1,
- // 1,1,1}
-
- //变量声明
- reg valid_d1;
- reg [23:0] last_line_data_d1, last_line_data_d2;
- reg [23:0] cur_line_data_d1 , cur_line_data_d2 ;
- reg [23:0] next_line_data_d1, next_line_data_d2;
- //中心点位置,为cur_line_data_d1
- always@(posedge clk or posedge reset) begin
- if(reset) begin
- valid_d1 <= 0;
- {last_line_data_d1, last_line_data_d2} <= 0;
- {cur_line_data_d1 , cur_line_data_d2 } <= 0;
- {next_line_data_d1, next_line_data_d2} <= 0;
- end else begin
- valid_d1 <= valid_i;
- last_line_data_d1 <= last_line_data;
- last_line_data_d2 <= last_line_data_d1;
- cur_line_data_d1 <= cur_line_data;
- cur_line_data_d2 <= cur_line_data_d1;
- next_line_data_d1 <= next_line_data;
- next_line_data_d2 <= next_line_data_d1;
- end
- end
- //模板窗口范围内判断,前景色是黑色,背景色是白色,腐蚀处理就是前景色黑色减少
- //简单理解也就是,3*3窗口中所有像素值都是0时,才能将当前像素值为0输出
- always@(posedge clk or posedge reset) begin
- if(reset) begin
- valid_o <= 0;
- img_data_o <= 0;
- end
- else if(valid_d1) begin
- if({last_line_data_d2, last_line_data_d1, last_line_data,
- cur_line_data_d2 , cur_line_data_d1 , cur_line_data ,
- next_line_data_d2, next_line_data_d1, next_line_data} == {27{8'd0}}) begin
- img_data_o <= cur_line_data_d1;
-
- end
- else begin
- img_data_o <= {3{8'd255}};
- end
- valid_o <= 1'b1;
- end
- else begin
- valid_o <= 0;
- img_data_o <= 0;
- end
- end
-
- endmodule
复制代码 明显可以看书汉字部分,经过腐蚀运算之后,白色字体变宽了(要是清晰表现文字,应该腐蚀白色,结果可能更好一点)

二、图像膨胀
1.相关界说
2.图像膨胀与图像腐蚀的联系
3.FPGA实现
- `timescale 1ns / 1ps
- //////////////////////////////////////////////////////////////////////////////////
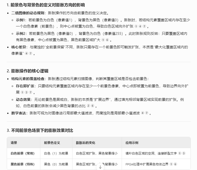
- // Description: 图像膨胀 (前景色是黑色,背景色是白色 只要覆盖区域有前景色则膨胀黑色)
- //////////////////////////////////////////////////////////////////////////////////
- module image_dilate(
- input wire clk ,
- input wire reset ,
-
- input wire [10:0] img_width ,
- input wire [9:0] img_height ,
-
- input wire valid_i ,
- input wire [23:0] last_line_data ,
- input wire [23:0] cur_line_data ,
- input wire [23:0] next_line_data ,
-
- output reg valid_o ,
- output reg [23:0] img_data_o
- );
- //常量声明
- parameter N = 3; //窗口大小
- //结构系数模版为{1,1,1,1,1,1,1,1,1}
- //变量声明
- reg valid_d1;
- reg [23:0] last_line_data_d1, last_line_data_d2;
- reg [23:0] cur_line_data_d1 , cur_line_data_d2 ;
- reg [23:0] next_line_data_d1, next_line_data_d2;
- //中心点位置,为cur_line_data_d1
- always@(posedge clk or posedge reset) begin
- if(reset) begin
- valid_d1 <= 0;
- {last_line_data_d1, last_line_data_d2} <= 0;
- {cur_line_data_d1 , cur_line_data_d2 } <= 0;
- {next_line_data_d1, next_line_data_d2} <= 0;
- end else begin
- valid_d1 <= valid_i;
- last_line_data_d1 <= last_line_data;
- last_line_data_d2 <= last_line_data_d1;
- cur_line_data_d1 <= cur_line_data;
- cur_line_data_d2 <= cur_line_data_d1;
- next_line_data_d1 <= next_line_data;
- next_line_data_d2 <= next_line_data;
- end
- end
- //模板窗口范围内判断,前景色是黑色,背景色是白色,膨胀处理就是前景色黑色扩张
- //简单理解也就是,3*3窗口中所有像素值都是255(白)时,才能将当前像素值为255输出
- always@(posedge clk or posedge reset) begin
- if(reset) begin
- valid_o <= 0;
- img_data_o <= 0;
- end else if(valid_d1) begin
- if({last_line_data_d2, last_line_data_d1, last_line_data,
- cur_line_data_d2 , cur_line_data_d1 , cur_line_data ,
- next_line_data_d2, next_line_data_d1, next_line_data} == {27{8'd255}}) begin
- img_data_o <= cur_line_data_d1;
-
- end else begin
- img_data_o <= 0;
- end
- valid_o <= 1'b1;
- end else begin
- valid_o <= 0;
- img_data_o <= 0;
- end
- end
- endmodule
复制代码
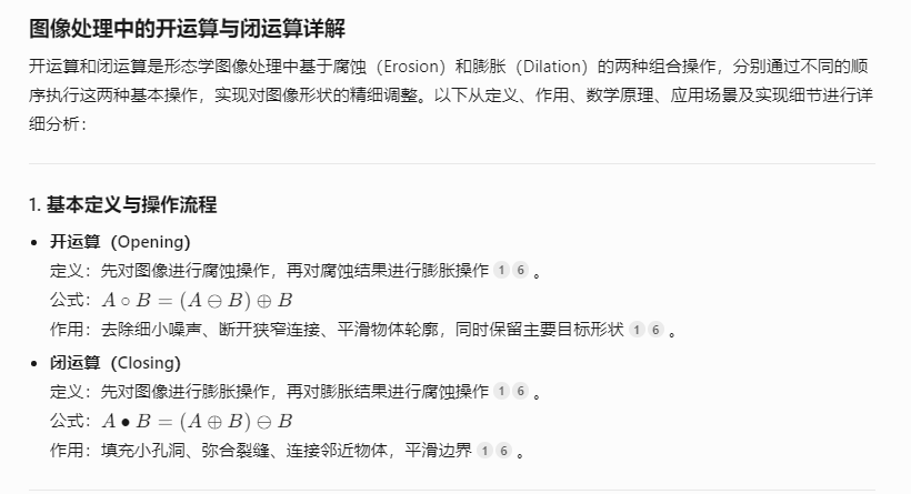
三、图像处理惩罚的开运算,闭运算和梯度运算
1.相关界说
2.fpga实现
开运算:
闭运算 :
梯度运算:
 - module image_process_top(
- input wire clk,
- input wire reset,
-
- input wire [10:0] img_width,
- input wire [9:0] img_height,
-
- input wire valid_i,
- input wire [23:0] img_data_i,
-
- output wire valid_o,
- output wire [23:0] img_data_o
- );
- //参数定义
- wire rgb2gray_valid;
- wire [23:0] rgb2gray_data;
- wire binary_valid;
- wire [23:0] binary_data;
- wire line_valid;
- wire [23:0] last_line_data, cur_line_data, next_line_data;
-
- wire erode_valid;
- wire [23:0] erode_data;
-
- wire dilate_valid;
- wire [23:0] dilate_data;
-
- wire line1_valid;
- wire [23:0] last_line1_data, cur_line1_data, next_line1_data;
-
- //灰度化处理
- image_rgb2gray u_image_rgb2gray(
- .clk ( clk ),
- .reset ( reset ),
- .valid_i ( valid_i ),
- .img_data_i ( img_data_i ),
- .valid_o ( rgb2gray_valid ),
- .img_data_o ( rgb2gray_data )
- );
- //二值化处理
- image_binary u_image_binary(
- .clk ( clk ),
- .reset ( reset ),
- .valid_i ( rgb2gray_valid ),
- .img_data_i ( rgb2gray_data ),
- .valid_o ( binary_valid ),
- .img_data_o ( binary_data )
- );
- //////////////////////////开运算
- /*
- //3行缓存
- image_line_buffer u_image_line_buffer(
- .clk ( clk ),
- .reset ( reset ),
- .img_width ( img_width ),
- .img_height ( img_height ),
- .valid_i ( binary_valid ),
- .img_data_i ( binary_data ),
- .valid_o ( line_valid ),
- .last_line_data ( last_line_data ),
- .cur_line_data ( cur_line_data ),
- .next_line_data ( next_line_data )
- );
- //图像腐蚀
- image_erode u_image_erode(
- .clk ( clk ),
- .reset ( reset ),
- .img_width ( img_width ),
- .img_height ( img_height ),
- .valid_i ( line_valid ),
- .last_line_data ( last_line_data ),
- .cur_line_data ( cur_line_data ),
- .next_line_data ( next_line_data ),
- .valid_o ( erode_valid ),
- .img_data_o ( erode_data )
- );
- //3行缓存
- image_line_buffer u_image_line_buffer1(
- .clk ( clk ),
- .reset ( reset ),
- .img_width ( img_width ),
- .img_height ( img_height ),
- .valid_i ( erode_valid ),
- .img_data_i ( erode_data ),
- .valid_o ( line1_valid ),
- .last_line_data ( last_line1_data ),
- .cur_line_data ( cur_line1_data ),
- .next_line_data ( next_line1_data )
- );
- //图像膨胀
- image_dilate u_image_dilate(
- .clk ( clk ),
- .reset ( reset ),
- .img_width ( img_width ),
- .img_height ( img_height ),
- .valid_i ( line1_valid ),
- .last_line_data ( last_line1_data ),
- .cur_line_data ( cur_line1_data ),
- .next_line_data ( next_line1_data ),
- .valid_o ( valid_o ),
- .img_data_o ( img_data_o )
- );
- */
- //////////////////////////闭运算
- /*
- //3行缓存
- image_line_buffer u_image_line_buffer(
- .clk ( clk ),
- .reset ( reset ),
- .img_width ( img_width ),
- .img_height ( img_height ),
- .valid_i ( binary_valid ),
- .img_data_i ( binary_data ),
- .valid_o ( line_valid ),
- .last_line_data ( last_line_data ),
- .cur_line_data ( cur_line_data ),
- .next_line_data ( next_line_data )
- );
- //图像膨胀
- image_dilate u_image_dilate(
- .clk ( clk ),
- .reset ( reset ),
- .img_width ( img_width ),
- .img_height ( img_height ),
- .valid_i ( line_valid ),
- .last_line_data ( last_line_data ),
- .cur_line_data ( cur_line_data ),
- .next_line_data ( next_line_data ),
- .valid_o ( dilate_valid ),
- .img_data_o ( dilate_data )
- );
- //3行缓存
- image_line_buffer u_image_line_buffer1(
- .clk ( clk ),
- .reset ( reset ),
- .img_width ( img_width ),
- .img_height ( img_height ),
- .valid_i ( dilate_valid ),
- .img_data_i ( dilate_data ),
- .valid_o ( line1_valid ),
- .last_line_data ( last_line1_data ),
- .cur_line_data ( cur_line1_data ),
- .next_line_data ( next_line1_data )
- );
- //图像腐蚀
- image_erode u_image_erode(
- .clk ( clk ),
- .reset ( reset ),
- .img_width ( img_width ),
- .img_height ( img_height ),
- .valid_i ( line1_valid ),
- .last_line_data ( last_line1_data ),
- .cur_line_data ( cur_line1_data ),
- .next_line_data ( next_line1_data ),
- .valid_o ( valid_o ),
- .img_data_o ( img_data_o )
- );
- */
- //////////////////////////梯度运算
- //3行缓存
- image_line_buffer u_image_line_buffer(
- .clk ( clk ),
- .reset ( reset ),
- .img_width ( img_width ),
- .img_height ( img_height ),
- .valid_i ( binary_valid ),
- .img_data_i ( binary_data ),
- .valid_o ( line_valid ),
- .last_line_data ( last_line_data ),
- .cur_line_data ( cur_line_data ),
- .next_line_data ( next_line_data )
- );
- //图像膨胀
- image_dilate u_image_dilate(
- .clk ( clk ),
- .reset ( reset ),
- .img_width ( img_width ),
- .img_height ( img_height ),
- .valid_i ( line_valid ),
- .last_line_data ( last_line_data ),
- .cur_line_data ( cur_line_data ),
- .next_line_data ( next_line_data ),
- .valid_o ( dilate_valid ),
- .img_data_o ( dilate_data )
- );
- //图像腐蚀
- image_erode u_image_erode(
- .clk ( clk ),
- .reset ( reset ),
- .img_width ( img_width ),
- .img_height ( img_height ),
- .valid_i ( line_valid ),
- .last_line_data ( last_line_data ),
- .cur_line_data ( cur_line_data ),
- .next_line_data ( next_line_data ),
- .valid_o ( erode_valid ),
- .img_data_o ( erode_data )
- );
- assign valid_o = dilate_valid;
- assign img_data_o = (dilate_data == 0)&&(erode_data == {3{8'd255}}) ? 0 : {3{8'd255}};
- endmodule
复制代码
免责声明:如果侵犯了您的权益,请联系站长,我们会及时删除侵权内容,谢谢合作!更多信息从访问主页:qidao123.com:ToB企服之家,中国第一个企服评测及商务社交产业平台。 |