呆板学习-决议树

[复制链接]
发表于 2024-9-28 09:08:54 | 显示全部楼层 |阅读模式

相亲

示例:
现想象一个女孩的母亲要给这个女孩介绍男朋侪,于是有了下面的对话:
   女儿:多大年纪了?
  母亲:26。
  女儿:长的帅不帅?
  母亲:挺帅的。
  女儿:收入高不?
  母亲:不算很高,中等环境。
  女儿:是公务员不?
  母亲:是,在税务局上班呢。
  女儿:那好,我去见见。
  这个女孩的决议过程就是典型的分类树决议。相当于通过年龄、长相、收入和是否公务员对将男人分为两个类别:见和不见(二分类)。

决议树

决议树(decision tree)
决议树特点


  • 决议树是一个 if - else 规则集合,从根节点到叶子节点的一条路径,构成一条规则。
  • 所有规则具备一个紧张性子:互斥而且完备
  • 节点:内部节点和叶子节点。内部节点表示一个特性。叶子节点对应一个决议效果。
办理的题目


  • 分类
  • 回归
优点


  • 易于理解,模子可读性强
  • 分类速度快,决议待见:                                        O                            (                            l                            o                                       g                               2                                      m                            )                                  O(log_2m)                     O(log2​m),m 为样本特性数。
  • 既可以处理离散值也可以处理一连值。很多算法只是专注离散值大概一连值。
  • 相比其他算法需要更少的特性工程(比如:不需要特性标准化,可以很优点理字段缺失值,不用关心特性间是否相互依靠,主动组合多个特性)
  • 可以处理多维度输出的分类题目。
  • 对于异常点的容错本事好,健壮性高。
  • 可以交织验证的剪枝来选择模子,从而进步泛化本事。
缺点:


  • 非常容易过拟合,导致泛化本事不强
  • 决议树会因为样本发生一点点的改动,就会导致树结构的剧烈改变。这个可以通过集成学习之类的方法办理。
  • 寻找最优的决议树是一个NP难的题目,我们一样平常是通过启发式方法,容易陷入局部最优。可以通过集成学习之类的方法来改善。
  • 有些比力复杂的关系,决议树很难学习,比如异或。这个就没有办法了,一样平常这种关系可以换神经网络分类方法来办理。
  • 假如某些特性的样本比例过大,生成决议树容易偏向于这些特性。这个可以通过调节样本权重来改善。
比力幸运的是,防止过拟合的方法很多:


  • 限制树的最大深度
  • 限制叶子节点的最少样本数目。
  • 限制节点分裂时的最小样本数目。
  • 吸取 bagging 的思想对训练样本采样(subsample),使用部分训练样本进行训练单棵树。
  • 鉴戒随机丛林的思想在学习单棵树时,只接纳一部分特性。
  • 在目的函数中添加正则项,处罚复杂的树结构。
决议树学习步骤

  • 特性选择
  • 决议树的生成
  • 决议树的修剪
常见的决议树算法


  • ID3 算法:使用信息增益,寻找最优特性
  • C4.5 算法:使用信息增益比,寻找最优特性
  • CART(classification and regression tree) 算法:使用基尼系数,寻找最优特性。
生成决议树

决议树的生成是一个递归过程,递归选择最优特性,并根据该特性对训练数据进行划分,使每个子数集有一个最好的分类。
递归过程中,有三种环境会导致递归结束。

  • 当前节点包罗的样本全属于一个类别,无需再划分。
  • 当前属性集为空,大概所有样本在所有属性上取值相同,无法划分。
  • 当前节点包罗的样本集合为空,不能划分。
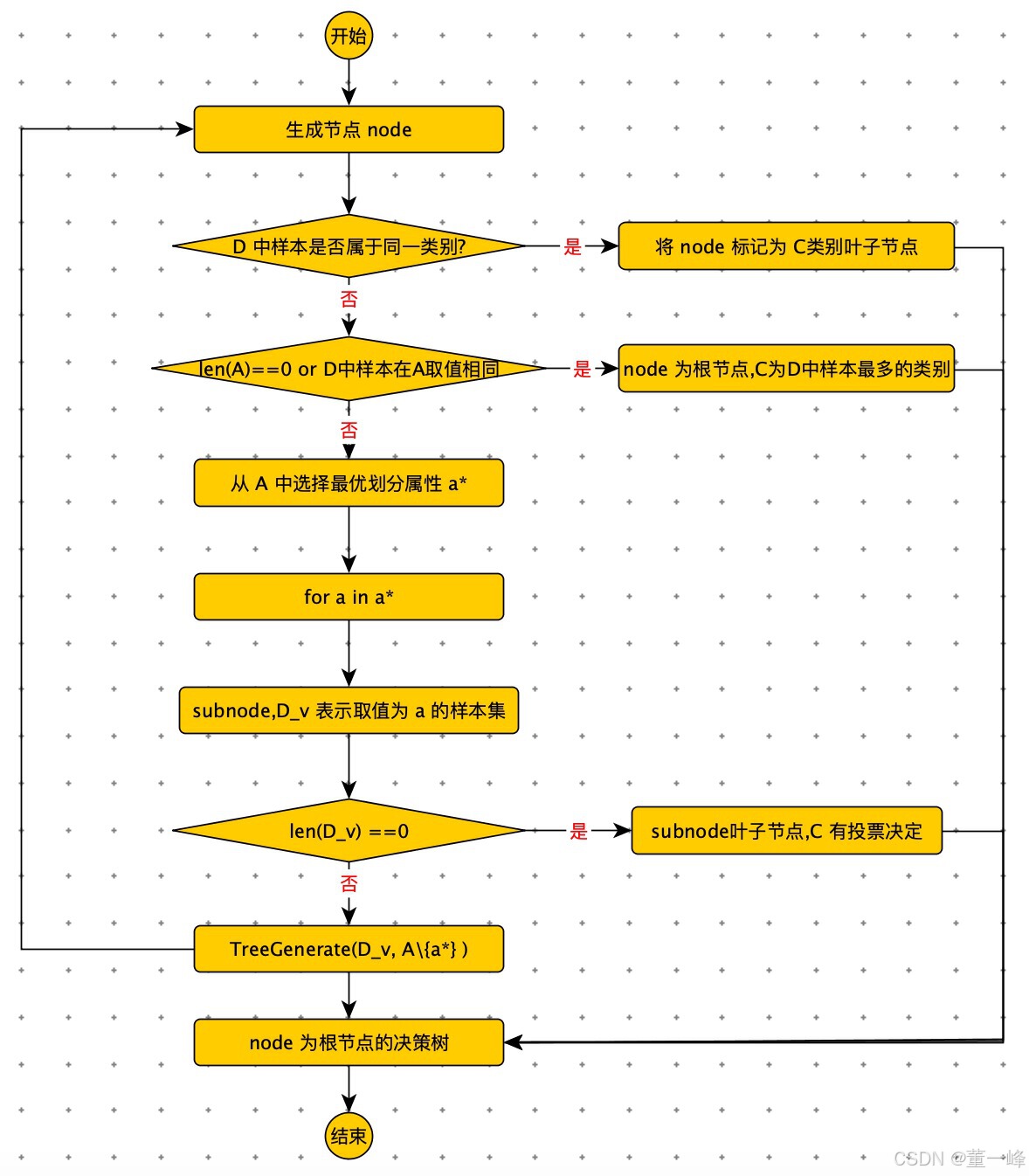
输入:训练集                                    D                         =                         [                          (                                   x                            1                                  ,                                   y                            1                                  )                         ,                         (                                   x                            2                                  ,                                   y                            2                                  )                         ,                         .                         .                         .                         ,                         (                                   x                            m                                  ,                                   y                            m                                  )                          ]                              D = [\,(x_1,y_1),(x_2,y_2),...,(x_m,y_m)\,]                  D=[(x1​,y1​),(x2​,y2​),...,(xm​,ym​)]
​ 属性集 $ = [, a_1,a_2,…,a_d ,] $
   TreeGenerate( D , A )
  生成节点 node
  if D 中样本全属于同一类别 C:
  ​ 将 node 标记为 C 类的叶子节点
  ​ return
  if len(A) == 0 or D 中样本在 A 上取中相同:
  ​ 将 node 标记为叶子节点,其类别标记为 D 中样本最多的类。
  ​ return
  从 A 中选择出最优划分属性:                                                   a                               ∗                                            a_*                     a∗​
  for                                                    a                               ∗                                            a_*                     a∗​ in                                                    a                               ∗                               v                                            a_*^v                     a∗v​:
  ​ 为 node 生成一个分支,令 $D_v = $ D 中在                                                    a                               ∗                                            a_*                     a∗​ 上取中为                                                   a                               ∗                               v                                            a_*^v                     a∗v​ 的样本子集。
  ​ if len(                                                   D                               v                                            D_v                     Dv​) == 0:
  ​ 将分支节点标记为叶子节点,其类别标记为 D 中样本最多的类。
  ​ return
  ​ else:
  ​ TreeGenerate(                                                    D                               v                                      ,                            A                            /                                       a                               ∗                                            D_v, A / {a_*}                     Dv​,A/a∗​)
  return node

  决议树代码
  1. # 决策树
  2. import math
  3. class DecisionTree():
  4.     def create_tree(self, data_set, labels):
  5.         class_list = [example[0] for example in data_set]
  6.         # data_set 中的样本,类别完全相同,停止划分
  7.         if class_list.count(class_list[0]) == len(class_list):
  8.             return class_list[0]
  9.         # 只有一个特征
  10.         if len(labels) == 0 or len(data_set[0]) == 1:
  11.             return self.majority_count(class_list)
  12.         # 选择最优特征划分
  13.         best_feat = self.choose_best_feature(data_set)
  14.         best_feat_label = labels[best_feat]
  15.         my_tree = {best_feat_label: {}}
  16.         del (labels[best_feat])
  17.         feat_value_set = set([example[best_feat] for example in data_set])
  18.         for value in feat_value_set:
  19.             sub_labels = labels[:]
  20.             sub_list = self.split_data_set(data_set, best_feat, value)
  21.             if len(sub_list) == 0:
  22.                 my_tree[best_feat_label][value] = self.majority_count(class_list)
  23.             else:
  24.                 my_tree[best_feat_label][value] = self.create_tree(sub_list, sub_labels)
  25.         return my_tree
  26.     # 样本中类别最多
  27.     @staticmethod
  28.     def majority_count(class_list):
  29.         class_count = {}
  30.         for vote in class_list:
  31.             class_count[vote] += class_count.get(vote, 0) + 1
  32.         return sorted(class_count.items(), key=lambda x: x[1], reverse=True)[0][0]
  33.     # 使用增益率进行特征选择
  34.     def choose_best_feature(self, data_set):
  35.         num_features = len(data_set[0]) - 1
  36.         base_ent = self.calc_shannon_ent(data_set)
  37.         best_info_gain_ratio = 0.0
  38.         best_feature = -1
  39.         for i in range(num_features):
  40.             feat_set = set(example[i] for example in data_set)
  41.             new_ent = 0.0
  42.             split_info = 0.0
  43.             for value in feat_set:
  44.                 sub_data_set = self.split_data_set(data_set, i, value)
  45.                 prod = len(sub_data_set) / float(len(data_set))
  46.                 new_ent += prod * self.calc_shannon_ent(sub_data_set)
  47.                 split_info += -prod * math.log2(prod)
  48.             info_gain = base_ent - new_ent
  49.             if info_gain == 0: continue
  50.             info_gain_ratio = info_gain / split_info
  51.             if info_gain_ratio > best_info_gain_ratio:
  52.                 best_info_gain_ratio = info_gain_ratio
  53.                 best_feature = i
  54.         return best_feature
  55.     # 计算熵:
  56.     @staticmethod
  57.     def calc_shannon_ent(data_set):
  58.         label_count = {}
  59.         for feat_vec in data_set:
  60.             label = feat_vec[0]
  61.             label_count[label] = label_count.get(label, 0) + 1
  62.         shannon_ent = 0.0
  63.         n = len(data_set)
  64.         for label, count in label_count.items():
  65.             prob = float(count) / n
  66.             shannon_ent -= prob * math.log(prob, 2)
  67.         return shannon_ent
  68.     # 离散型特征,分隔数据集
  69.     @staticmethod
  70.     def split_data_set(data_set, axis, value):
  71.         result = []
  72.         for feat_vec in data_set:
  73.             if feat_vec[axis] != value: continue
  74.             result.append(feat_vec[:axis] + feat_vec[axis + 1:])
  75.         return result
复制代码
特性选择

决议树生成过程,一个关键步骤,选择最优特性进行划分。
我们希望决议树的分支节点包罗的样本属于同一类别,即节点的“纯度”(purity)越来越高。
信息增益

信息熵(information enthropy)
熵度量事物的不确定性,越不确定的事物,它的熵越大。
                                    E                         n                         t                         (                         X                         )                         =                         −                                   ∑                                       i                               =                               1                                      n                                                       p                               i                                      l                            o                                       g                               2                                                 p                               i                                                 Ent(X) = -\sum_{i=1}^{n}{p_i log_2 p_i}                  Ent(X)=−∑i=1n​pi​log2​pi​


  • n:X 的 n 种差别的离散值
  •                                                           p                                  i                                                 p_i                        pi​:X 取值为 i 的概率
$Ent(D) $ 的值越小,D 的纯度越高。
例子:假设 X 有两个取值A,B。P(A) =0.5,P(B) =0.5。
​ 那么 X 具有的不确定性:                                   E                         n                         t                         (                         X                         )                         =                         −                         (                         0.5                         ∗                         l                         o                                   g                            2                                  0.5                         +                         0.5                         ∗                         l                         o                                   g                            2                                  0.5                         )                         =                         l                         o                                   g                            2                                  2                         =                         1                              Ent(X)=-(0.5*log_2{0.5}+0.5*log_2{0.5})=log_2{2}=1                  Ent(X)=−(0.5∗log2​0.5+0.5∗log2​0.5)=log2​2=1

​ 假设 X 有两个取值A,B。P(A) =1/3,P(B) =2/3。
​ 那么 X 具有的不确定性:                                   E                         n                         t                         (                         X                         )                         =                         −                         (                                   1                            3                                  ∗                         l                         o                                   g                            2                                            1                            3                                  +                                   2                            3                                  ∗                         l                         o                                   g                            2                                            2                            3                                  )                              Ent(X)=-(\frac{1}{3}*log_2{\frac{1}{3}}+\frac{2}{3}*log_2{\frac{2}{3}})                  Ent(X)=−(31​∗log2​31​+32​∗log2​32​)
                                    =                                   1                            3                                  l                         o                                   g                            2                                  3                         −                                   2                            3                                  l                         o                                   g                            2                                            2                            3                                       =\frac{1}{3}log_23-\frac{2}{3}log_2\frac{2}{3}                  =31​log2​3−32​log2​32​
                                    =                         l                         o                                   g                            2                                  3                         −                                   2                            3                                  l                         o                                   g                            2                                  3                         −                                   2                            3                                  l                         o                                   g                            2                                            2                            3                                       =log_23-\frac{2}{3}log_23-\frac{2}{3}log_2{\frac{2}{3}}                  =log2​3−32​log2​3−32​log2​32​
                                    =                         l                         o                                   g                            2                                  3                         −                                   2                            3                                  (                         l                         o                                   g                            2                                  3                         +                         l                         o                                   g                            2                                            2                            3                                  )                              =log_23-\frac{2}{3}(log_23+log_2{\frac{2}{3}})                  =log2​3−32​(log2​3+log2​32​)
                                    =                         l                         o                                   g                            2                                  3                         −                                   2                            3                                  l                         o                                   g                            2                                  2                              =log_23-\frac{2}{3}log_22                  =log2​3−32​log2​2
                                    =                         l                         o                                   g                            2                                  3                         −                                   2                            3                                  <                         l                         o                                   g                            2                                  2                         =                         1                              =log_23-\frac{2}{3}<log_22=1                  =log2​3−32​<log2​2=1
P(A) =1/3,P(B) =2/3 比 P(A) =1/2,P(B) =1/2 确定性大。
熵只与 X 的分布有关,与 X 取值无关
  1.     def calc_shannon_ent(data_set):
  2.         label_count = {}
  3.         for feat_vec in data_set:
  4.             label = feat_vec[0]
  5.             label_count[label] = label_count.get(label, 0) + 1
  6.         shannon_ent = 0.0
  7.         n = len(data_set)
  8.         for label, count in label_count.items():
  9.             prob = float(count) / n
  10.             shannon_ent -= prob * math.log(prob, 2)
  11.         return shannon_ent
复制代码
联合熵
多个变量的联合熵
                                    H                         (                         X                         ,                         Y                         )                         =                         −                                   ∑                                                   x                                  i                                          ∈                               X                                                      ∑                                                   y                                  i                                          ∈                               Y                                                      p                            (                                       x                               i                                      ,                                       y                               i                                      )                            l                            o                                       g                               2                                                 p                               (                                           x                                  i                                          ,                                           y                                  i                                          )                                                 H(X,Y) = -\sum_{x_i \in X}\sum_{y_i \in Y}{p(x_i,y_i)log_2{p(x_i,y_i)}}                  H(X,Y)=−∑xi​∈X​∑yi​∈Y​p(xi​,yi​)log2​p(xi​,yi​)
条件熵
条件熵类似条件概率,它度量了已知 X 后,剩下 Y 的不确定性。
                                    H                         (                         X                         ∣                         Y                         )                         =                         −                                   ∑                                                   x                                  i                                          ∈                               X                                                      ∑                                                   y                                  i                                          ∈                               Y                                                      p                            (                                       x                               i                                      ,                                       y                               i                                      )                            l                            o                                       g                               2                                                 p                               (                                           x                                  i                                          ∣                                           y                                  i                                          )                                            =                                   ∑                                       j                               =                               1                                      n                                  p                         (                                   y                            i                                  )                         H                         (                         X                         ∣                                   y                            i                                  )                              H(X|Y) = -\sum_{x_i \in X}\sum_{y_i \in Y}{p(x_i,y_i)log_2{p(x_i|y_i)}}=\sum_{j=1}^np(y_i)H(X|y_i)                  H(X∣Y)=−∑xi​∈X​∑yi​∈Y​p(xi​,yi​)log2​p(xi​∣yi​)=∑j=1n​p(yi​)H(X∣yi​)
信息增益
H(X) 度量了 X 的不确定性。
H(X|Y) 度量了,已知 Y 后 X 剩下的不确定性
H(X) - H(X|Y) 什么能度量什么?
韦恩图


  • H(X):左边的椭圆
  • H(Y):左边的椭圆
  • I (X ,Y)互信息大概信息增益:两个椭圆交集
  • H( X , Y):两个椭圆并集
  • H(X|Y)
  • H(Y|X)
                                    G                         a                         i                         n                         (                         X                         ,                         Y                         )                         =                         H                         (                         X                         )                         −                         H                         (                         X                         ∣                         Y                         )                              Gain(X,Y) = H(X) - H(X|Y)                  Gain(X,Y)=H(X)−H(X∣Y)
                                                         ∣                                           D                                  v                                          ∣                                                 ∣                               D                               ∣                                                 \frac{|D^v|}{|D|}                  ∣D∣∣Dv∣​ 加权:每个分支数目不一样。
信息增益特点:对可取值数目较多的属性有偏好。
决议树中信息增益等价于训练数据集中类与特性的互信息。
增益率

为了降服信息增益:对可取值数目较多的属性有偏好。使用增益率。
Gain_ratio(D,a) =                                                         G                               a                               i                               n                               (                               D                               ,                               a                               )                                                 I                               V                               (                               a                               )                                                 \frac{Gain(D,a)}{IV(a)}                  IV(a)Gain(D,a)​
                                    I                         V                         (                         a                         )                         =                         −                                   ∑                                       i                               =                               1                                      n                                                                   ∣                                               D                                     i                                              ∣                                                      ∣                                  D                                  ∣                                                 l                            o                            g                                                   ∣                                               D                                     i                                              ∣                                                      ∣                                  D                                  ∣                                                            IV(a) = -\sum_{i=1}^{n}{\frac{|D_i|}{|D|}log{\frac{|D_i|}{|D|}}}                  IV(a)=−∑i=1n​∣D∣∣Di​∣​log∣D∣∣Di​∣​ 模仿信息熵。


  • n 是特性 A 取值的个数。
增益率特点:对可取值数目较少的属性有偏好。
  1.     def choose_best_feature(self, data_set):
  2.         num_features = len(data_set[0]) - 1
  3.         base_ent = self.calc_shannon_ent(data_set)
  4.         best_info_gain_ratio = 0.0
  5.         best_feature = -1
  6.         for i in range(num_features):
  7.             feat_set = set(example[i] for example in data_set)
  8.             new_ent = 0.0
  9.             split_info = 0.0
  10.             for value in feat_set:
  11.                 sub_data_set = self.split_data_set(data_set, i, value)
  12.                 prod = len(sub_data_set) / float(len(data_set))
  13.                 new_ent += prod * self.calc_shannon_ent(sub_data_set)
  14.                 split_info += -prod * math.log2(prod)
  15.             info_gain = base_ent - new_ent
  16.             if info_gain == 0: continue
  17.             info_gain_ratio = info_gain / split_info
  18.             if info_gain_ratio > best_info_gain_ratio:
  19.                 best_info_gain_ratio = info_gain_ratio
  20.                 best_feature = i
  21.         return best_feature
复制代码
基尼指数

基尼值
                                    G                         i                         n                         i                         (                         D                         )                         =                                   ∑                                       k                               =                               1                                      K                                                       p                               k                                      ∗                            (                            1                            −                                       p                               k                                      )                                  =                         1                         −                                   ∑                                       k                               =                               1                                      K                                            p                            k                            2                                       Gini(D) =\sum_{k=1}^K{p_k*(1-p_k)}=1-\sum_{k=1}^Kp_k^2                  Gini(D)=∑k=1K​pk​∗(1−pk​)=1−∑k=1K​pk2​
Gini(D) 越小,则数据集 D 的纯度越高。
基尼指数:
                                    G                         i                         n                         i                         _                         i                         n                         d                         e                         x                         (                         D                         ,                         a                         )                         =                                   ∑                                       i                               =                               1                                      n                                                                   ∣                                               D                                     i                                              ∣                                                      ∣                                  D                                  ∣                                                 G                            i                            n                            i                            (                                       D                               i                                      )                                       Gini\_index(D,a) = \sum_{i=1}^n{\frac{|D_i|}{|D|}Gini(D_i)}                  Gini_index(D,a)=∑i=1n​∣D∣∣Di​∣​Gini(Di​)
在属性集合 A 中,选择那个使得划分后基尼指数最小的特性,作为最优化划分特性。
猜测

  1.     def classify(self, input_tree, feat_lables, text_vec):
  2.         first_str = list(input_tree.keys())[0]
  3.         second_dict = input_tree[first_str]
  4.         feat_index = feat_lables.index(first_str)
  5.         for key in second_dict.keys():
  6.             if text_vec[feat_index] == key:
  7.                 if type(second_dict[key]).__name__ == "dict":
  8.                     class_label = self.classify(second_dict[key], feat_lables, text_vec)
  9.                 else:
  10.                     class_label = second_dict[key]
  11.         return class_label
复制代码
ID3

ID3 算法的不足



  • ID3 没有考虑一连特性:比如长度,密度。大大限制了 ID3 的用途。
  • ID3 接纳信息增益大的特性创建决议树的节点。相同条件下,取值多的特性信息增益大(对可取值数目较多的属性有偏好)。
  • ID3 算法没有考虑缺失值的环境。
  • 没有考虑过拟合的题目。
C4.5

昆兰在 ID4.5 算法对ID3 的不足(一连特性,信息增益容易偏向取值较多的特性,缺失值,过拟合题目)做了改进。
一连特性处理

C4.5 的思绪是将一连特性离散化。
比如有 m 个样本的一连特性 A 有 m 个,


  • 从小到大排列一连特性值                                         [                                       a                               1                                      ,                                       a                               2                                      ,                            .                            .                            .                            ,                                       a                               m                                      ]                                  [a_1,a_2,...,a_m]                     [a1​,a2​,...,am​] ,
  • C 4.5 取相邻两个样本的平均数,一共取得 m - 1划分点,其中第 i 个划分点                                                   T                               i                                      =                                                                a                                     i                                              +                                  (                                               a                                     i                                              +                                  1                                  )                                          2                                            T_i=\frac{a_i+(a_i+1)}{2}                     Ti​=2ai​+(ai​+1)​。
  • 对这 m - 1 个点,分别计算:以该点作为二元分类点时的信息增益。选择信息增益最大的点作为一连特性的二元离散分类点。比如取到的信息增益最大点为                                                    a                               t                                            a_t                     at​,那么小于                                                    a                               t                                            a_t                     at​ 的值的类别为 0,大于                                                   a                               t                                            a_t                     at​ 的值为 类别 1.
留意:与离散特性差别,假如当前节点是一连特性,这个特性后边还是可以到场子节点的产生选择过程
信息增益容易偏向取值较多的特性

引入信息增益比:
                                              I                            R                                  (                         D                         ,                         A                         )                         =                                              I                               (                               A                               ,                               D                               )                                                             H                                  A                                          (                               D                               )                                                 I_R(D,A)=\frac{I(A,D)}{H_A(D)}                  IR​(D,A)=HA​(D)I(A,D)​


  •                                         I                            (                            A                            ,                            D                            )                                  I(A,D)                     I(A,D):信息增益
  •                                                    H                               A                                      (                            D                            )                                  H_A(D)                     HA​(D):特性熵
  • D:样本特性输出的集合
  • A:样本特性
                                              H                            A                                  (                         D                         )                         =                         −                                   ∑                                       i                               =                               1                                      n                                                       ∣                                           D                                  i                                          ∣                                                 ∣                               D                               ∣                                            l                         o                                   g                            2                                                       ∣                                           D                                  i                                          ∣                                                 ∣                               D                               ∣                                                 H_A(D)=-\sum_{i=1}^n\frac{|D_i|}{|D|}log_2\frac{|D_i|}{|D|}                  HA​(D)=−∑i=1n​∣D∣∣Di​∣​log2​∣D∣∣Di​∣​


  • n:特性 A 的类别数
  •                                                           D                                  i                                                 D_i                        Di​:特性 A 的第 i 个取值对应的样本个数
  • |D|:总样本数
    ​ 特性数越多的特性对应的特性熵越大,它作为分母,可以校正信息增益容易偏向于取值较多的特性的题目。
缺失值

要办理缺失值的题目,需要办理两个题目:
​ 一、样本某些特性值缺失的环境下,选择划分的特性。
​ 二、选定了划分特性,对于在该特性上缺失值的样本怎么处理?
过拟合

C4.5 引入正则化系数进行初步的剪枝。
C4.5 算法不足


  • 决议树非常容易过拟合,因此需要对决议树进行剪枝。剪枝的算法非常多。C 4.5 的剪枝算法仍有优化空间。思绪主要两种:

    • 预剪枝:生成决议树时决定是否剪枝。
    • 后剪枝:老师成决议树,再通过交织验证来剪枝。
      在 CART 树,讲办理议树的剪枝思绪,主要接纳后剪枝加上交织验选择最符合的决议树。
    • C4.5 生成的是多叉树,很多时候,计算机中二叉树模子运行效率高。
    • C4.5 只能用于分类,不能应用回归题目。
    • C4.5 使用了熵模子,有大量的耗时的对数运算。假如是一连特性另有大量的排序。假如能够简化模子减少运算强度但又不牺牲太多准确性的话,那就更好了。

CART 树



  • 回归
  • 分类
CART 树使用基尼系数替换信息增益比。基尼系数代表了模子的不纯度。
基尼系数越小,则不纯度越低,特性越好。和信息增益(比)是相反的
特性选择

分类题目,假设有 K 个类别,第 k 个类别的概率为                                              p                            k                                       p_k                  pk​,基尼系数为:                                   G                         i                         n                         i                         (                         p                         )                         =                                   ∑                                       k                               =                               1                                      K                                  (                                   p                            k                                  ∗                         (                         1                         −                                   p                            k                                  )                         )                         =                         1                         −                                   ∑                                       k                               =                               1                                      K                                            p                            k                            2                                       Gini(p)=\sum_{k=1}^K(p_k*(1-p_k))=1-\sum_{k=1}^K{p_k^2}                  Gini(p)=∑k=1K​(pk​∗(1−pk​))=1−∑k=1K​pk2​
假如是二分类:                                   G                         i                         n                         i                         (                         p                         )                         =                         2                         p                         (                         1                         −                         p                         )                              Gini(p)=2p(1-p)                  Gini(p)=2p(1−p)
样本集 D 中有 K 个类别,第 k 个类别的数目为                                              C                            k                                       C_k                  Ck​,则基尼系数:                                   G                         i                         n                         i                         (                         D                         )                         =                         1                         −                                   ∑                                       k                               =                               1                                      K                                  (                                              ∣                                           C                                  k                                          ∣                                                 ∣                               D                               ∣                                                      )                            2                                       Gini(D) = 1-\sum_{k=1}^K(\frac{|C_k|}{|D|})^2                  Gini(D)=1−∑k=1K​(∣D∣∣Ck​∣​)2
样本集 D ,假如根据特性 A 的某个值 a ,把 D 分成 D1 好 D2 两部分,则在特性 A 的条件下,D 的基尼系数:                                   G                         i                         n                         i                         (                         D                         ,                         A                         )                         =                                              ∣                                           D                                  1                                          ∣                                                 ∣                               D                               ∣                                            G                         i                         n                         i                         (                                   D                            1                                  )                         +                                              ∣                                           D                                  2                                          ∣                                                 ∣                               D                               ∣                                            G                         i                         n                         i                         (                                   D                            2                                  )                              Gini(D,A)=\frac{|D_1|}{|D|}Gini(D_1)+\frac{|D_2|}{|D|}Gini(D_2)                  Gini(D,A)=∣D∣∣D1​∣​Gini(D1​)+∣D∣∣D2​∣​Gini(D2​)
各人比力一下基尼系数表示和熵模子的表达式,二次运算比对数运算简单很多。但是基尼系数比熵模子误差大
对于二分类,基尼系数和熵之半的曲线:

​ 从上图可以看出,基尼系数和熵之半的曲线非常接近,因此,基尼系数可以做为熵模子的一个近似替换。
​ CART分类树算法就是使用的基尼系数来选择决议树的特性。同时,为了进一步简化,CART分类树算法每次仅仅对某个特性的值进行二分,而不是多分,如许 CART 分类树算法创建起来的是二叉树,而不是多叉树。如许一可以进一步简化基尼系数的计算,二可以创建一个更加优雅的二叉树模子。
一连特性和离散特性改进

与 C4.5 思想相同:将一连特性离散化。
C4.5 使用信息增益来选择划分点。
CART 分类树使用基尼系数选择划分点
比如有 m 个样本的一连特性 A 有 m 个,


  • 从小到大排列一连特性值                                              [                                           a                                  1                                          ,                                           a                                  2                                          ,                               .                               .                               .                               ,                                           a                                  m                                          ]                                      [a_1,a_2,...,a_m]                        [a1​,a2​,...,am​] ,
  • C 4.5 取相邻两个样本的平均数,一共取得 m - 1划分点,其中第 i 个划分点                                                         T                                  i                                          =                                                                      a                                        i                                                  +                                     (                                                   a                                        i                                                  +                                     1                                     )                                              2                                                 T_i=\frac{a_i+(a_i+1)}{2}                        Ti​=2ai​+(ai​+1)​。
  • 对这 m - 1 个点,分别计算:以该点作为二元分类点时的基尼系数。选择基尼系数最小的点作为一连特性的二元离散分类点。比如取到的基尼系数最小点为                                                          a                                  t                                                 a_t                        at​,那么小于                                                          a                                  t                                                 a_t                        at​ 的值的类别为 0,大于                                                         a                                  t                                                 a_t                        at​ 的值为 类别 1.
CART 分类树对离散值的处理思绪:不停的二分离散特性。
回忆下 ID3 或 C4.5,假如特性$ A\in{A_1,A_2,A_3}$ 被选中创建决议树节点,会在决议树上创建一个三叉的节点,如许导致决议是多叉树。
CART 分类树会将 A 拆成 {A1} 和 {A2 , A3} , { A2 } 和 {A1 , A2} ,{ A3 } 和 { A1 , A2 } 分组,找基尼系数最小的组合,比如 { A1 } 和 {A2 , A3},一个节点是 A1对应样本,另一个节点是不即是 A1 的样本(类似 One-Hot-Encoding),后续另有机会处理 {A2} , {A3}

分类树构建

CART 树的剪枝算法单独讲解。
算法输入:训练集D,基尼系数的阈值:min_gini,样本个数阈值:min_count
输出:决议树 T

  • if len( D ) < min_count or 没有特性:return T
  • if Gini( D ) < min_gini:return T
  • 处理一连值和缺失值,同 C4.5
  • 计算各个特性的各个特性值对应数据集D的基尼系数,求最小值$ A_k = min([Gini(f_i,f_{other})\quad for \quad f \quad in \quad features])$
  • 根据最优特性和最优特性值,将数据数据集划分成两步分D1 和 D2,同时创建左右子节点。
  • 对左右子节点调用 1 - 4步,生成决议树。
猜测:
​ 假如样本落到某个叶子节点,二节点有多个训练样本,猜测概率就是叶子节点概率最大的类别。
回归树构建

CART 回归树和 CART 分类树的创建和猜测的主要区别

  • 一连值的处理方法差别。
  • 猜测方式差别。
一连值

分类模子比力符适用基尼系数来度量特性的划分点的优劣。
方差的度量方式比力适合回归模子。
CART 回归树的度量目的:求出使D1 和 D2 各自集合的均方差最小,同时 D1 和 D2 的均方差之和最小。
表达式:                                                                    m                                  i                                  n                                          ⏟                                                 A                               ,                               s                                            [                                                          m                                  i                                  n                                          ⏟                                                 c                               1                                                      ∑                                                   x                                  i                                          ∈                                           D                                  1                                          (                               A                               ,                               s                               )                                           (                                               y                                     i                                              −                                  c                                  1                                               )                                     2                                                      +                                                                      m                                        i                                        n                                                  ⏟                                                           c                                     2                                                                  ∑                                                             x                                        i                                                  ∈                                                   D                                        2                                                  (                                     A                                     ,                                     s                                     )                                                                  (                                               y                                     i                                              −                                               c                                     2                                                           )                                     2                                                                   ]                              \underbrace{min}_{A,s}[\underbrace{min}_{c_1} \sum_{x_i \in D_1(A,s){(y_i-c1)^2}+ \underbrace{ min}_{c_2} \sum_{x_i \in D_2(A,s)}{(y_i-c_2)^2}}]                  A,s                                                      min​​[c1​                                                      min​​∑xi​∈D1​(A,s)(yi​−c1)2+c2​                                                                              min​​∑xi​∈D2​(A,s)​(yi​−c2​)2​]


  •                                                    c                               1                                            c_1                     c1​ 为 D1 数据集的样本输出的均值
  •                                                    c                               2                                            c_2                     c2​ 为 D2 数据集的样本输出的均值
猜测

接纳最终叶子节点中均值大概中位数作为猜测效果。
CART 树的剪枝

CART 回归树和CART 分类树剪枝策略除了在度量方式上差别,其他完全相同。
CART 分类树:基尼系数
CART 回归树:均方差
决议树很容易过拟合,导致泛化本事差,所以需要剪枝。
CART 树剪枝思想:后剪枝
后剪枝:生成决议树,然后使用交织验证来检验各种剪枝的效果,选择泛化本事最好的剪枝策略。
CART 树剪枝算法两步:

  • 从原始决议树生成各种剪枝效果的决议树
  • 交织验证
剪枝的损失函数:                                             C                            a                                  (                                   T                            t                                  )                         =                         C                         (                                   T                            t                                  )                         +                         a                         ∣                                   T                            t                                  ∣                              C_a(T_t)=C(T_t)+a|T_t|                  Ca​(Tt​)=C(Tt​)+a∣Tt​∣


  • a:正则化参数
  •                                         C                            (                                       T                               t                                      )                                  C(T_t)                     C(Tt​) 为训练数据的猜测误差,分类树是用基尼系数度量,回归树是均方差度量.
  •                                         ∣                                       T                               t                                      ∣                                  |T_t|                     ∣Tt​∣:子树T的叶子节点的数目。
a 越大,则剪枝剪的越锋利,生成的最优子树相比原生决议树就越偏小。
对于固定的 α,肯定存在使损失函数                                             C                            α                                  (                         T                         )                              C_α(T)                  Cα​(T)最小的唯一子树。
剪枝思绪
CART 小结

算法支持模子树结构特性选择一连值剪枝缺失值ID3分类多叉树信息增益不支持不支持不支持C4.5分类多叉树信息增益比支持支持支持CART分类,回归二叉树基尼系数,均方差支持支持支持 CART 树的缺点


  • 不支持多变量决议树(multi-variate decision tree)。ID3,C4.5,CART 在做特性选择时都是选择最优的一个特性来做决议。但是大多数分类决议不应该由某一个特性决定,而是由一组特性决议。多变量决议树代表是 OC1
  • 假如样本发送一点点的改动,就会导致树结构的剧烈改变。通过集成学习里的随机丛林的方法办理。

免责声明:如果侵犯了您的权益,请联系站长,我们会及时删除侵权内容,谢谢合作!更多信息从访问主页:qidao123.com:ToB企服之家,中国第一个企服评测及商务社交产业平台。

本帖子中包含更多资源

您需要 登录 才可以下载或查看,没有账号?立即注册

×
回复

使用道具 举报

登录后关闭弹窗

登录参与点评抽奖  加入IT实名职场社区
去登录
快速回复 返回顶部 返回列表