数据库体系原理复习汇总

[复制链接]
发表于 2025-11-17 16:38:05 | 显示全部楼层 |阅读模式
数据库体系原理复习汇总

一、数据库体系原理重点内容提要

题型:主观题
1、简答题

第一章:数据库的根本概念:数据库、数据库管理体系、三级模式;两级映像、外码
第二章:什么是天然毗连、等值毗连;
第三章:SQL 的特点;视图功能和作用
第四章:与安全性有关的;脚色界说;授权内容
第五章:无
第六章(多):
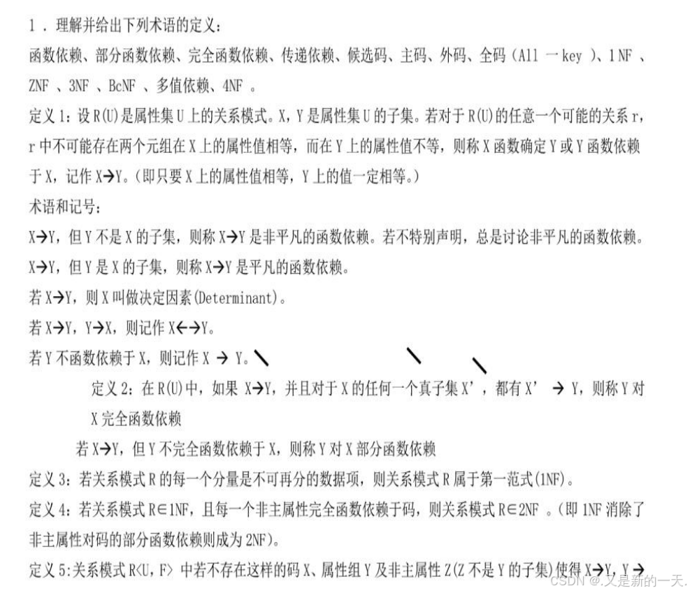
函数依靠界说(6 个相干的界说背熟):什么是函数依靠,转达函数
依靠    焦点:Armstrong 公理证明(观察重难点)
极小化函数依靠,极小化函数依靠集,范式分解、关系模式候选码(20
分)
第七章:
与数据有关的数据项,数据布局,数据流,数据字典,ER 算法关系、
转换模式(数据字典构成数据流数据存储 ER 图画法)(15 分)
第九章:利用体系和数据布局(没找到考点)
第十章:
查询优化和查询梳理?(8-10 分)
关系代数表达式,优化后的语法树,转换(10 分)
盘算读写磁盘块的块数,盘算过程
第十一章:事件特性:为什么登记日记先写日记后写数据库,动态转储,数据转储发生故障的后续计谋哪几个
第十二章:为什么要有并发控制,并发控制会引起哪些题目,什么是可并发调治,辩论并发调治,什么是准确的并发调治观察两个协议。辩论判断依据和准则,怎么样的调治是准确的调治和计谋。数据转储发生故障的后续计谋哪几个
第十二章:为什么要有并发控制,并发控制会引起哪些题目,什么是可并发调治,辩论并发调治,什么是准确的并发调治观察两个协议。辩论判断依据和准则,怎么样的调治是准确的调治和计谋。
发散头脑类标题
2、SQL 应用,数据查询利用相干

详细见平台训练题,本部分内容见本篇文章末了部分。
二、数据库体系原理课后题答案+复习重点

第一章:绪论

1-试述 数据、数据库、数据库管理体系、数据库体系的概念 ?(重点)

数据:数据是数据库存储的根本对象。形貌事物的符号记载称为数据。
数据库:存放数据的堆栈。是长期存储在盘算机内有构造、可共享的大量数据的聚集。
数据库管理体系:位于用户和利用体系之间的数据管理软件,是盘算机的底子软件,是一类大型复杂的软件体系。
数据库体系:引入数据库后的盘算机体系,由数据库、数据库管理体系(及其应用开发工具)、应用体系和数据库管理员构成的存储、管理、处置处罚和维护数据的体系。
2-文件体系与数据库体系之间的区别与接洽?

区别:文件体系是面向构造数据的,独立性弱,共享性弱,冗余度高;而数据库体系是面向全局构造数据的,具有较强的独立性,共享性强,冗余度低且容易扩充
接洽:都可以用来举行数据管理;都拥有一个体系来管理数据
3-分别举出恰当用于文件体系的应用例子,以及恰当用于数据库体系的应用例子?

文件体系:功能简朴的应用都恰当用于文件体系,比方存储个人的文件,照片
数据库体系:绝大部分现实环境都可以利用数据库体系,比方各种管理体系如:门生管理体系,图书管理体系
4-数据库体系的特点?(重点)

1.团体数据的布局化。数据库体系实现团体数据的布局化,这是数据库的告急特性之一,也是数据库体系与文件体系的本质区别。
2.数据的共享性强,冗余度低且易于扩充。数据库体系从团体角度对待和形貌数据,数据不再是面向某个应用,而是面向整个体系。
3.数据的独立性强。数据独立性包罗数据的物理独立性和数据的逻辑独立性。
4.数据由数据库管理体系同一管理和控制。数据库管理体系提供以下4 个功能:数据的安全性掩护、数据的完备性查抄、数据的并发性控制、数据库的规复
5-数据库管理体系的告急功能?(重点)

a-数据界说功能:数据库管理体系提供数界说语言(DDL),用户通过他可以方便对存储在数据库中的对象的构成和布局举行界说
b-数据构造、存储和管理功能:分类构造、存储、管理各种数据,包罗数据字典、用户数据、数据存储路径等。确定以何种文件布局和存取方式在存储器上构造这些数据;怎样实现数据之间的接洽;进步存储空间利用率和方便存取,提供多种存取方法(索引查找、哈希查找、次序查找)来进步存取服从
c-数据利用功能:数据库管理系提供数据利用语言(DML),用户可以通过它利用数据,实现对数据库的根本利用如查询、插入、删除、修改等。
d-数据库事件管理和运行管理功能:数据库在创建运行维护时由数据库管理体系同一管理和控制。以包管事件的准确运行、数据的安全性与完备性、多用户对数据的并发利用,以及发生故障后的体系修复
e-数据库的创建和维护功能:数据库的创建和维护功能包罗数据库初始数据的输入和转换功能,数据库的转储和规复功能,数据库的重组、性能监视和数据分析等功能。这些功能通常是由一些实用步调和管理工具来完成的。
f-别的功能:包罗数据库管理体系与网络中其他软件体系的通讯功能、一个数据库体系与零一个数据库体系或文件体系的数据转换功能、异构数据之间的互访和互利用功能。
6-什么是概念模子?概念模子的作用?(重点)

什么是:概念模子是按用户的观点来对数据建模(把现实天下的详细事件抽象、构造为某一数据库管理体系支持的数据模子)。从现实天下到概念模子的建模任务由数据库计划职员完成,也可以通过数据库计划工具辅助计划职员完成。概念模子现实上是现实天下到呆板天下的一个中心条理
作用:概念模子用于信息天下的建模,是现实天下到信息天下的第一层抽象,是数据库计划职员举行数据库计划的有力工具,也是数据库计划职员和用户之间举行互换的语言。(概念模子一方面具有较强的语义表达本领,可以或许方便地直接地表达应用中的各种语义知识,另一面还应简朴、清晰、易于用户明确)
7-界说并表明概念模子中以下术语(实体,实体型,实体集,实体之间的接洽) ?

实体:客观存在并可相互区别的事物。可以是详细的人、事物,也可以是抽象的概念、接洽。
实体型:具有雷同属性的实体肯定具有共同的特性和性子。用实体名及其属性名聚集来抽象和描绘同类实体,称为实体范例或实体型。(门生{学号,姓名,性别,出生日期,主修专业})
实体集:同一范例实体的聚集称为实体集。(全体门生)
实体之间的接洽:在现实天下中,事物内部和事物之间都是有接洽的,这些接洽在信息天下中反映为实体(型)内部的接洽和实体(型)之间的接洽。实体内部的接洽通常是指实体个属性间的接洽,实体之间的接洽通常是指差异实体集之间接洽,实体之间的接洽有一对一、一对多和多对多等多种范例。
8-数据模子的概念、作用、其包罗的三个要素

概念:数据模子是严酷界说的一组概念的聚集。这些概念准确地形貌了体系的静态特性、动态特性和完备性束缚。因此数据模子通常由数据布局、数据利用和完备性束缚三部分构成,称为数据模子的三要素。
作用:数据布局是描绘模子性子的最根本的布局三要素:静态特性、动态特性。完备性束缚
9-条理模子的概念、举三个条理模子的实例?

满意下面两个条件的根本条理接洽的聚集为条理模子。
(1)有且只有一个结点没有双亲结点,这个结点称为根结点
(2)根以外的其他结点有且只有一个双亲结点。
实例:
(1)学校条理数据库模子;
(2)行政机构条理数据库模子;
(3)行政地域条理数据库模子。
10-网状模子的概念、举出三个网状模子的实例?

满意下面两个条件的根本条理接洽的聚集为网状模子。
(1)允许一个以上的结点无双亲节点;
(2)一个结点可以有多于一个的双亲节点。
实例:(1)门生选课数据库模子;
(2)航空公司航线模子
(3)DBTG体系模子
11-试述网状数据库、条理数据库的优缺点?

网状数据库优点:1-可以或许更为直接地形貌现实天下 2-具有良好的性能、存取服从高
网状数据库缺点:1-布局较复杂 2-数据界说语言和数据利用语言较复杂,必要引入高级语言 3-记载范例之间的接洽通过存取路劲实现,应用步调在访问数据时必须利用恰当路径,因此用户必须了崩溃系布局的细节,加重了编写应用步调的负担
条理数据库优点:1-数据布局比力浅近清晰 2-查询服从高 3-提供了良好的完备性束缚支持
条理数据库缺点: 1-结点之间有多对多关系时不实用条理模子表现  2-一个结点具有多个双亲节点时,用条理模子表现很鸠拙,应用步调的编写很困难 3-查询后代节点必须通过双亲节点 4-由于布局细密、条理下令趋于步调化
12-试述关系模子的概念,界说并表明以下术语(关系、属性、域、元祖、码、分量、关系模式)?

关系模子创建在严酷的数学概念底子上,由一组关系构成,每个关系的数据布局是一个规范化的二维表。
关系:一个关系对应通常说一个二维表
属性:表中的一列即为一个属性,每列的名称即为属性名
域:某一属性的取值范围
元组:表中的一行即为一个元组
码 码键 键:是表中某一个属性或一组属性,其值可以确定唯逐一个元组。
分量:元组中的属性值
关系模式:对关系的形貌 #一样平常表现为:关系名(属性 1,属性 2,属性 3,属性 4…属性 n)
13-试述关系模子的优缺点?

优点: 1-关系模子创建在严酷的数学概念底子上。 2-关系模子的概念单一。(无论是实体还是实体之间的接洽都是关系,) 3-关系模子的存取路径对用户埋伏
缺点:
1-存取路劲对用户埋伏,查询服从每每不如条理模子和网状
模子。
2-为了进步性能,关系数据库管理体系必须对用户的查询请
求举行优化,因此增长了开发关系数据库管理体系的难度
3-用户不必思量这些体系内部的优化技能细节,数据库管理
体系的查询优化器会自动选择优化的查询实行筹划,为用户提供较高
的查询性能。
14-试述数据库体系的三级模式布局,并分析这种布局的优点是什么?(重点)

三级模式布局
模式:是全部用户的公共数据视图
内模式:物理模式,存储模式,一个数据库只有一个内模式,是对物理布局和存储方式的形貌,是数据在数据库内部的构造方式。
外模式:子模式,用户模式。是数据库用户可以或许望见和利用的局部数据的逻辑布局和特性的形貌
优点:
1.把数据的详细构造留给数据库管理体系管理,是用户可以逻辑、抽象地处置处罚数据,而不管新数据在盘算机中的详细表现方式与存储方式.(2)为了在体系内部实现这三个抽象条理的接洽和转换,数据库管理体系在这三级模式之间提供了两级映像(外模式/模式映像)和(模式/内模式映像),正是这两层映像包管了数据库体系中的数据可以或许具有较高的逻辑独立性和物理独立性。
15.试述数据与步调的物理独立性和逻辑独立性。为什么数据库体系具有数据与步调的独立性?(重点)

数据与步调的逻辑独立性:当模式改变时(比方增长新的关系、新的属性、改变属性的数据范例等),由数据库管理员对各个外模式/模式的映像做相应改变,可以使外模式保持稳固。应用步调是依据数据的外模式编写的,从而应用步调不必修改,包管了数据与步调的逻辑独立性,简称数据的逻辑独立性。
数据与步调的物理独立性:当数据库的存储布局改变时(如选用了另一种存储布局),由数据库管理员对模式/内模式映像做相应改变,可以使模式保持稳固,从而应用步调也不必改变,包管了数据与步调物理独立性,简称数据的物理独立性。
数据库管理体系在三级模式之间提供的两层映像包管了数据库体系中的数据可以或许具有较高的逻辑独立性和物理独立性.
16-试述数据库体系的构成?

数据库体系:引入数据库后的盘算机体系,由数据库、数据库管理体系(及其应用开发工具)、应用体系和数据库管理员构成的存储、管理、处置处罚和维护数据的体系。
第二章 关系模子

1 .试述关系模子的三个构成部分关系模子的构成

由关系数据布局、关系利用聚集和关系完备性束缚三部分构成。
2 .简述关系数据语言的特点和分类。

关系数据语言可以分为三类:
关系代数语言
关系演算语言:元组关系演算语言和域关系演算语言。
布局化查询语言(SQL): 具有关系代数和关系演算双重特点的语言。
这些关系数据语言的共同特点是,语言具有完备的表达本领,黑白过程化的聚集利用语言,功能强,可以或许嵌入高级语言中利用。
3 .界说并明确下列术语,分析它们之间的接洽与区别:

标题:1)域,笛卡儿积,关系,元组,属性;
2)主码,全码,候选码,外码,主属、非主属性;
3)关系模式,关系,关系数据库
第一问:表明术语:域,笛卡儿积,关系,元组,属性;
域:一组具有雷同数据范例的值的聚集。
笛卡儿积:是域上的一种聚集运算
关系:D1×D2×…×Dn 的子集叫作在域 D1,D2,…,Dn 上的关系,表现为 R(D1,D2,…,Dn)
元组:笛卡尔积中每一个元素(d1,d2,…,dn)叫作一个 n 元组(n-tuple)或简称元组(Tuple)
属性:关系中差异列可以对应雷同的域,为了加以区分,必须对每列起一个名字,称为属性(Attribute)
第二问表明术语:主码,全码,候选码,外码,主属、非主属性;主码:若一个关系有多个候选码,则选定此中一个为主码(Primarykey)
全码:关系模式的全部属性组是这个关系模式的候选码,称为全码(All-key)
候选码:若关系中的某一属性组的值能唯一地标识一个元组,则称该属性组为候选码
外码:设 F 是根本关系 R 的一个或一组属性,但不是关系 R 的码。如果 F 与根本关系 S 的主码 Ks 相对应,则称 F 是根本关系 R 的外码
主属性:候选码的诸属性称为主属性(Prime attribute)
非主属性:不包罗在任何侯选码中的属性称为非主属性( Non-Primeattribute)或非码属性(Non-key attribute)
第三问表明术语:关系模式,关系,关系数据库
关系模式:关系模式是对关系的形貌
关系:D1×D2×…×Dn 的子集叫作在域 D1,D2,…,Dn 上的关系,表现为 R(D1,D2,…,Dn)
关系数据库:在一个给定的应用范畴中,全部关系的聚集构成一个关系数据库
4.举例分析关系模式和关系的区别。

关系模式是型;关系是值,是关系模式的实例。
5 . 试述关系模子的完备性束缚。在参照完备性中,什么环境下外码属性的值可以为空值?

关系模子中可以有三类完备性束缚:实体完备性、参照完备性和用户界说的完备性。关系模子的完备性规则是对关系的某种束缚条件。
实体完备性规则:是指若属性 A 是根本关系 R 的主属性,则属性 A不能取空值。
参照完备性规则:若属性(或属性组)F 是根本关系 R 的外码,它与根本关系 S 的主码 Ks 相对应(根本关系 R 和 S 不愿定是差异的关系)
用户界说的完备性:是针对某一详细关系数据库的束缚条件。它反映某一详细应用所计划的数据必须满意的语义要求。
在参照完备性中,如果外码属性不是其地点关系的主属性,则可以取空值,否则不能取空值。
6.设有一个 SPJ 数据库,包罗 S,P,J,SPJ 四个关系模式:(详细标题在课本 P65 页)

1)求供应工程 J1 零件的供应商号码 SNO
πSno(σJno=‘J1’(SPJ))
2)求供应工程 J1 零件 P1 的供应商号码 SNO:
πSno(σJno=‘J1’∧Pno=‘P1‘(SPJ))
3)求供应工程 J1 零件为赤色的供应商号码 SNO:
πSno(πSno,Pno(σJno=‘J1‘ (SPJ))∞πPno(σCOLOR=’红‘ (P)))
4)求没有利用天津供应商生产的赤色零件的工程号 JNO:
πJno(SPJ)- πJNO(σcity=‘天津’∧Color=‘红‘ (S∞SPJ∞P)
5)求至少用了供应商 S1 所供应的全部零件的工程号 JNO:
πJno,Pno(SPJ)÷ πPno(σSno=‘S1‘ (SPJ))
7. 试述等值毗连与天然毗连的区别和接洽。(重点)

毗连运算符是“=”的毗连运算称为等值毗连。它是从关系 R 与 S 的
广义笛卡尔积中选取 A,B 属性值相称的那些元组;天然毗连是一种特殊的等值毗连,它要求两个关系中举行比力的分量必须是雷同的属性组,而且在结果中把重复的属性列去掉。
二者区别:等值毗连不要求两个接洽中举行比力的分量是雷同的属性组,而只要可以举行相称比力即可,即从行举行的一种盘算。而天然毗连要求两个关系中举行比力的分量必须是雷同的属性组,而且在结果中把重复的属性列去掉,是从行和枚举行的一种运算。
二者接洽:等值毗连是关系的广义笛卡儿积的子集,天然毗连是一种特殊的等值毗连,即两者都是两个关系毗连之后的产物。
8.关系代数的根本运算有哪些 ? 怎样用这些根本运算来表现其他运算?

并、差、笛卡尔积、投影和选择 5 种运算为根本运算。
其他 3 种运算,即交、毗连和除,均可以用这 5 种根本运算来表达。
第三章 关系数据库语言 SQL

(叙述题+代码->平台)
1 .试述 sQL 语言的特点。(重点)

(l)功能综合且风格同一。 sQL 语言集数据界说语言 DDL 、数据利用语言DML 、数据控制语言 DCL 的功能于一体。
(2)数据利用高度非过程化。用 sQL 语言举行数据利用,只要提出“做什么”,而无需指明“怎么做”,因此无需相识存取路径,存取路径的选择以及 sQL 语句的利用过程由体系自动完成。
(3)面向聚集的利用方式。 sQL 语言接纳聚集利用方式,不光操尴尬刁难象、查找结果可以是元组的聚集,而且一次插入、删除、更新利用的对象也可以是元组的聚集。
(4)以同一种语法布局提供两种利用方式。 sQL 语言既是自含式语言,又是嵌入式语言。作为自含式语言,它可以或许独立地用于联机交互的利用方式;作为嵌入式语言,它可以或许嵌入到高级语言步调中,供步调员计划步调时利用。
(5)语言轻巧且易学易用。
6.什么是根本表?什么是视图?两者的区别和接洽是什么?

根本表是自己独立存在的表,在 SQL 中一个关系就对应一个表。
视图是从一个或几个根本表导出的表。视图自己不独立存储在数据库中,是一个虚表。即数据库中只存放视图的界说而不存放视图对应的数据,这些数据仍存放在导出视图的根本表中。视图在概念上与根本表等同,用户可以犹如根本表那样利用视图,可以在视图上再界说视图。
7.试述视图的优点。(重点)

(1)视图可以或许简化用户的利用;
(2)视图利用户能以多种角度对待同一数据;
(3)视图对重构数据库提供了肯定程度的逻辑独立性:
(4)视图可以或许对机密数据提供安全掩护。
8. 哪类视图是可以更新的?哪类视图是不可更新的?各举一例分析。

答.根本表的行列子集视图一样平常是可更新的。若视图的属性来自聚集函数、表达式,则该视图肯定是不可以更新的。
9、全部的视图是否都可以更新?为什么?

答:不是。视图是不现实存储数据的虚表,因此对视图的更新,终极要转换为对根本表的更新。由于有些视图的更新不能惟一故意义地转换成对相应根本表的更新,以是,并不是全部的视图都是可更新的。
10.什么是空值?举例分析。SQL 中怎样表现空值?空值怎样参加运算

空值(Null)是指在数据库中某个字段没有值大概未知值。它表现缺少数据大概数据不可用的状态。在数据库中,空值通常表现为 NULL,而不是空字符串大概零值。
举例来说,在一个员工信息的数据库表中,如果某个员工的电话号码字段没有填写,则该字段的值就是空值。又如,在一个订单表中,如果某个订单的收货地点字段未填写,则该字段的值也是空值。在 SQL 中,空值利用关键字 NULL 来表现。当某个字段没有值时,可以将其设置为 NULL。
空值在参加运算时通常会导致运算结果也是空值。比方,如果一个数值字段包罗空值,那么对该字段举行数值运算(如加法或乘法)的结果也会是空值。在 SQL 中,任何涉及到空值的运算结果都会是 NULL。在举行空值的比力时,必要利用特殊的利用符来处置处罚。
总之,在 SQL 中,空值是一种特殊的值,用于表现缺少数据或数据不可用的环境。在处置处罚空值时,必要特殊注意,以确保运算结果和查询条件的准确性。
第四章 数据库安全性

1.什么是数据库的安全性?

答:数据库的安全性是指掩护数据库以防止不合法的利用所造成的数据泄漏、更改或粉碎。
2.举例分析对数据库安全性产生威胁的因素

1-非授权用户对数据库的恶意存取和粉碎:一些黑客和犯罪分子在用户存取数据库时猎取用户名和用户口令,然后冒充合法用户偷取、修改乃至粉碎用户数据
2-数据库中告急或敏感的数据被泄漏:黑客和敌对分子费经心机偷窃数据库中的告急数据,一些机密信息被袒露。
3-安全环境的脆弱:利用体系安全的脆弱,网络协议安全保障的不敷等都会造成数据库安全性的粉碎。
3.试述实现数据库安全性控制的常用方法和技能

实现数据库安全性控制的常用方法和技能有:
(1)用户标识和辨别:该方法由体系提供肯定的方式让用户标识自己的名字或身份。每次用户要求进入体系时,由体系举行查对,通过判定后才提供体系的利用权。
(2)存取控制:通过用户权限界说和合法权查抄确保只有合法权限的用户访问数据库,全部未被授权的职员无法存取数据。比方 cz 级中的自主存取控制(DAC),Bl 级中的陵暴存取控制(MAC)。
(3)视图机制:为差异的用户界说视图,通过视图机制把要保密的数据对无权存取的用户隐蔽起来,从而自动地对数据提供肯定程度的安全掩护。
(4)审计:创建审计日记,把用户对数据库的全部利用自动记载下来放入审计日记中,DBA 可以利用审计跟踪的信息,重现导致数据库现有状态的一系列事故,找出非法存取数据的人、时间和内容等。
(5)数据加密:对存储和传输的数据举行加密处置处罚,从而使得不知道解密算法的人无法获知数据的内容。
4.什么是数据库中的自主存取控制方法和陵暴存取控制方法?

(1)自主存取控制方法:界说各个用户对差异数据对象的存取权限。当用户对数据库访问时起首查抄用户的存取权限。防止不合法用户对数据库的存取。因此自主存取控制非常机动。
(2)陵暴存取控制方法:每一个数据对象被(陵暴地)标以肯定的密级,每一个用户也被(陵暴地)授予某一个级别的允许证。体系规定只有具有某一允许证级别的用户才气存取某一个密级的数据对象。陵暴存取控制因此也就比力严酷。
5.对下列两个关系模式利用 GRANT 语句完成下列授权功能:

门生(学号,姓名,年事,性别,家庭住址,班级号)
班级(班级号,班级名,班主任,班长)
(1)授权用户 U1 对两个表的全部权限,并可给其他用户授权。
  1. GRANT ALL PRIVILEGES
  2. ON TABLE student
  3. TO U1
  4. WITH GRANT OPTION;
  5. 或者:
  6. GRANT ALL PRIVILEGES
  7. ON TABLE team
  8. TO U1
  9. WITH GRANT OPTION;
复制代码
(2)授予用户 U2 对门生表具有查察权限,对家庭住址具有更新的权限。
  1. GRANT UPDATE(saddress),SELECT
  2. ON TABLE student
  3. TO U2;
复制代码
(3) 将对班级表查察权限授予全部用户。
  1. GRANT SELECT
  2. ON TABLE team
  3. TO PUBLIC;
复制代码
(4) 将对门生表的查询、更新权限授予脚色 R1。
  1. GRANT SELECT,UPDATE
  2. ON TABLE student
  3. TO R1;
复制代码
(5) 将脚色 R1 授予用户 U1,而且 U1 可继续授权给其他脚色。
  1. GRANT ROLE R1;
  2. GRANT R1
  3. TO U1;
复制代码
6.今有一下两个关系模子:

职工(职工号,姓名,年事,职务,工资,部分号)
部分(部分号,名称,司理名,地点,电话号)
请用 SQL 的 GRANT 和 REVOKE 语句(加上视图机制)完成以下授权界说或存取控制功能:
(1)用户王明对两个表有 SELECT 权限。
  1. GRANT SELECT
  2. ON 职工,部门
  3. TO 王明
复制代码
(2)用户李勇对两个表有 INSERT 和 DELETE 权限。
  1. GRANT INSERT,DELECT
  2. ON 职工,部门
  3. TO 李勇
复制代码
(3)每个职工只对自己的记载有 SELECT 权限。
  1. GRANT SELECT
  2. ON 职工
  3. WHEN USER() = NAME
  4. TO ALL
复制代码
(4)用户刘星对职工表有 SELECT 权限,对工资字段具有更新权限。
  1. GRANT SELECT,UPDATE(工资)
  2. ON 职工
  3. TO 刘星
复制代码
(5)用户张新具有修改这两个表的布局的权限。
  1. GRANT ALTER TABLE
  2. ON 职工,部门
  3. TO 张新
复制代码
(6)用户周平具有对两个表的全部权限(读、插、改、删数据),井具有给其他用户授权的权限。
  1. GRANT ALL PRIVILIGES
  2. ON 职工,部门
  3. TO 周平
复制代码
(7)用户杨兰具有从每个部分职工中 SELECT 最高工资、最低工资、匀称工资的权限,她不能查察每个人的工资。
  1. GRANT VIEW 部分工资
  2. AS SELECT 部门,名称
  3. MAX(工资),MIN(工资),AVG(工资)
复制代码
7.针对习题 7 中(1)~(7)的每一种环境,打消个用户所授予的权限。
  1. (1)
  2. REVOKE SELECT
  3. ON 职工,部门
  4. FROM 王明
  5. (2)
  6. REVOKE INSERT,DELECT
  7. ON 职工,部门
  8. FROM 李勇
  9. (3)
  10. REVOKE SELECT
  11. ON 职工
  12. WHEN USER() = NAME
  13. FROM ALL
  14. (4)
  15. REVOKE SELECT,UPDATE(工资)
  16. ON 职工
  17. FROM 刘星
  18. (5)
  19. REVOKE ALTER TABLE
  20. ON 职工,部门
  21. FROM 张新
  22. (6)
  23. REVOKE ALL PRIVILIGES
  24. ON 职工,部门
  25. FROM 周平
  26. (7)
  27. REVOKE VIEW 部门工资
  28. AS SELECT 部门,名称
  29. MAX(工资),MIN(工资),AVG(工资)
  30. DROP VIEW 部门工资
复制代码
8.怎样明确并表明陵暴存取 MAC 机制中主体、客体、敏感度标记的寄义。

主体是体系中的运动实体,既包罗 DBMS 所管理的现实用户,也包罗代表用户的各进程。
客体是体系中的被动实体,是受主体利用的,包罗文件、基表、索引、视等。
对于主体和客体,DBMS 为它们每个实例(值)指派一个敏感度标记。
敏感度标记被分成多少级别,比方绝密、机密、 可信、公开等。主体的敏感度标记称为允许证级别,客体的敏感度标记称为密级。
9.表明陵暴存取控制机制是怎样确定主体能否存取客体的。

数据库管理体系为它们每个实例(值)指派一个敏感度标记。
主体的敏感度标记称为允许证级别,客体的敏感度标记称为密级。
陵暴存取控制机制就是通过对比主体的敏感度标记和客体的敏感度标记,终极确定主体是后可以或许存取客体。
当某一用户一敏感度标记注册入体系时,体系要求他对任何客体的存取必须遵照如下规则: 仅当主体的允许证级别大于或便是客体的密级时才气读取相应的客体.仅当主体的允许证级别小于或便是客体的密级时才气写相应的客体.
10.什么是数据库的审计功能,为什么要提供审计功能?

答:审计功能是指 DBMS 的审计模块在用户对数据库实行利用的同时把全部利用自动记载到体系的审计日记中。由于任何体系的安全掩护步调都不是美满无缺的,蓄意偷窃粉碎数据的人总大概存在。利用数据库的审计功能,DBA 可以根据审计跟踪的信息,重现导致数据库现有状态的一系列事故,找出非法存取数据的人、时间和内容等。
第五章 数据库完备性

1.什么是数据库的完备性?

数据库的完备性是指数据的准确性和相容性。
2.数据库的完备性概念与数据库的安全性概念有什么区别和接洽?

数据的完备性和安全性是两个差异的概念,但是有肯定的接洽。前者是为了防止数据库中存在不符合语义的数据,防止错误信息的输入和输出,即所谓垃圾进垃圾出所造成的无效利用和错误结果。后者是掩护数据库防止恶意的粉碎和非法的存取。也就是说,安全性步调的防范对象黑白法用户和非法利用,完备性步调的防范对象是不合语义的数据。
3.什么是数据库的完备性束缚条件?

完备性束缚条件是指数据库中的数据应该满意的语义束缚条件。
4.DBMS 关系数据库管理的完备性控制机制应具有哪三方面的功能?

(1)界说功能,即提供界说完备性束缚条件的机制;
(2)查抄功能,即查抄用户发出的利用哀求是否违背了完备性束缚条件;
(3)违约反应:如果发现用户的利用哀求使数据违背了完备性束缚条件,则接纳肯定的动作来包管数据的完备性。
5.RDBMS 关系数据库管理体系在实现参照完备性时必要思量哪些方面?

RDBMS 在实现参照完备性时必要思量以下几个方面
(1)外码是否可以担当空值。
(2)册 I 除被参照关系的元组时的思量,这时体系大概接纳的作法有三种: 1)级联删除(CASCADES) 2)受限删除(RESTRICTED),3)置空值删除(NULLIFIES)
(3)在参照关系中插入元组时的题目,这时体系大概接纳的作法有:
1)受限插入; 2)递归插入。
(4)修改关系中主码的题目。一样平常是不能用 UPDATE 语句修改关系主码的。如果必要修改主码值,只能先删除该元组,然后再把具有新主码值的元组插入到关系中。如果允许修改主码,起主要包管主码的惟一性和非空,否则拒绝修改。然后要区分是参照关系还是被参照关系。
6.假设有下面两个关系模式:

职工(职工号,姓名,年事,职务,工资,部分号),此中职工号为主码
部分(部分号,名称,司理名,电话),此中部分号为主码。
用 SQL 语言界说这两个关系模式,要求在模式中完成以下完备性束缚
条件的界说:
界说每个模式的主码:
界说参照完备性:
界说职工年事不得高出 60 岁。
  1. CREATE TABLE DEPT
  2. (Deptno NUMBER(2),
  3. Deptname VARCHAR (10),
  4. Manag er VARCHAR〈10), PhoneNumber Char(12)
  5. CONSTRAINT PK_SC RIMARY KEY (Deptno)),
  6. CREATE TABLE EMP
  7. (Empno NUMBER(4),
  8. Ename VARCHAR〈10),
  9. Age NUMBER(2),
  10. CONSTRAINT Cl CHECK(Aage<=60),
  11. Job VARCHAR(9),
  12. Sal NUMBER(7,2),
  13. Deptno NUMBER(2),
  14. CONSTRA INT FK DEPTNO
  15. FOREIGN KEY (Deptno)
  16. REFFERENCES DEPT (Deptno)),
复制代码
7.关系体系中,当利用违背实体完备性、参照完备性和用户界说的完备性束缚条件时,一样平常是怎样分别举行处置处罚的?

对于违背实体完备性和用户界说的完备性的利用一样平常都接纳拒绝实行的方式举行处置处罚。而对于违背参照完备性的利用,并不都是简朴地拒绝实行,偶然要根据应用语义实行一些附加的利用,以包管数据库的准确性。
8. 某单位想举行一个小型联谊会,关系 Male 记载注册的男宾信息 ,

关系 Female 记载 注册的女宾信息。创建一个断言 ,未来宾的人数限定在 50 人以内(提示 ,先创建关系 Female 和关系 Male) 。
  1. CREATE TABLE Male
  2. (SerialNumber SmallInt PRIMARY KEY,
  3. Name Char(8) ,, Age SmallInt , Occupation Char(20)
  4. );
  5. CREATE TABLE Female
  6. (SerialNumber SmallInt PRIMARY KEY , ,
  7. Name Char(8) ,
  8. Age SmalllInt , Occupation Char( 20)
  9. ) ;
  10. CREATE SSERTION Party /*# 创建断言
  11. PARTY * /
  12. CHECK((SELECT COUNT(*) FROM Male+(SELECT COUNT(*)
  13. FROM Female))<=50);
复制代码
第六章 关系数据理论

1.明确下列术语的界说(重点六个函数依靠界说)



2,创建一个关于系、门生、班级、学会等诸信息的关系数库。

门生:学号、姓名、出生年代、系名、班号、宿舍区。
班级:班号、专业名、系名、人数、入校年份。
系:系名、系号、系办公地点、人数。
学会:学会名、创建年份、办公地点、人数。
(1)语义如下:一个系有多少专业,每个专业每年只招一个班,每个班有多少
门生。一个系的门生住在同一宿舍区。每个门生可参加多少学会,每个学会有
多少门生。门生参加某学会有一个入会年份。
(2)请给出关系模式,写出每个关系模式的极小函数依靠集,指出是否存在传
递函数依靠,对于函数依靠左部是多属性的环境讨论函数依靠是完全函数赖,
还是部分函数依靠。
(3)指出各关系模式的候选码、外部码,有没有全码存在?



3.由 Armostrong 公理推导出下面三条推理规则(重点)

(1)归并规则:若 X→Z,X→Y,则有 X→YZ
答:已知 X→Z,由增广律知 XY→YZ,又由于 X→Y,可得 XX→XY→YZ,末了根据转达律得 X→YZ。
(2)伪转达规则:由 X→Y,WY→Z 有 XW→Z
答:已知 X→Y,据增广律得 XW→WY,由于 WY→Z,以是 XW→WY→Z,通过转达律可知 XW→Z。
(3)分解规则:X→Y,Z 包罗于 Y,有 X→Z
答:已知 Z 包罗于 Y,根据自反律知 Y→Z,又由于 X→Y,以是由转达律可得 X→Z。
5.试举出三个多值依靠的实例

1.关系模式 MSC(M,S,C)中,M 表现专业,S 表现门生,C 表现该专业的必修课。假设每个专业有多个门生,有一组必修课。设同专业内全部分生的选修的必修课雷同,实例关系如下。按照语义对于 M 的每一个值 M i,S 有一个完备的聚集与之对应而不问 C 取何值,以是M→→S。由于 C 与 S 的完全对称性,肯定有 M→→C 创建。M S CM 1 S1 C1M 1 S1 C2M 1 S2 C1M 1 S2 C2…… …… ……
2.关系模式 ISA(I,S,A)中,I 表现门生爱好小组,S 表现门生,A 表现某爱好小组的运动项目。假设每个爱好小组有多个门生,有多少运动项目。每个门生必须参加合在爱好小组的全部运动项目,每个运动项目要求该爱好小组的全部分生参加。按照语义有 I→→S,I→→A 创建。
3.关系模式 RDP(R,D,P)中,R 表现医院的病房,D 表现责任医务 职员,P 表现病人。假设每个病房住有多个病人,有多个责任医务职员负责医治和照顾护士该病房的全部病人。按照语义有 R→→D,R→→P创建。
6.思量关系模式 R(U,F), 此中 U={A,B,C,D,E},请答复如下题目:

若 A 是 R 的候选码, R 具有函数依靠 BC->DE, 那么在什么条件下 R 属于 BCNFBC包罗码,如果存在函数依靠 F={A->B,BC->D,DE->A}, 列出R的全部码 ACE,DEC,BCE如果存在函数依靠 F={A->B,BC->D,DE->A}, R 属于 3NF 还是BCNF
由于 A,B,C,D,E 都是主属性, 以是 R 是 3NF
7.辨析题

o 任何一个二目关系都是属于 3NF 的。√
o 任何一个二目关系都是属于 BCNF 的。√
o 任何一个二目关系都是属于 4NF 的。√
o 当且仅当函数依靠 A→B 在 R 上创建,关系 R(A,B,C)便是其投影 R1(A,B)和 R2(A,C)的毗连 ×
o 当且仅当函数依靠 A→→B 在 R 上创建,关系 R(A,B,C)便是其投R1(A,B)和 R2(A,C)的毗连
o 若 R.A→R.B,R.B→R.C,则 R.A→R.C √
o 若 R.A→R.B,R.A→R.C,则 R.A→R.(B, C) √
o 若 R.B→R.A,R.C→R.A,则 R.(B, C)→R.A √
o 若 R.(B, C)→R.A,则 R.B→R.A,R.C→R.A ×
o 反例:关系模式 SC(S#,C#,G) (S#,C#)→G,但是S# → G,C#→G
8.证明



增补例题:

增补:考试题型:(重点)
解答:

考试题型 2:极小函数依靠集(重点)


第七章 数据库计划

1 .试述数据库计划过程。

答:( l )需求分析:正确相识与分析用户需求(包罗数据与处置处罚)。
( 2 )概念布局计划:通过对用户需求举行综合、归纳与抽象,形成一个独立于详细 DBMS 的概念模子。
( 3 )逻辑布局计划:将概念布局转换为某个 DBMS 所支持的数据模子,并对其举行优化。
( 4 )数据库物理计划:为逻辑数据模子选取一个最恰当应用环境的物理布局(包罗存储布局和存取方法)。
( 5 )数据库实验:计划职员运用 DBMS 提供的数据语言、工具及宿主语言,根据逻辑计划和物理计划的结果创建数据库,体例与调试应用步调,构造数据入库,并举行试运行。
( 6 )数据库运行和维护:在数据库体系运行过程中对其举行评价、调解与修改。
这是一个完备的现实数据库及其应用体系的计划过程。不光包罗计划数据库自己,还包罗数据库的实验、运行和维护。
2.试述数据库计划过程中布局计划部分形成的数据库模式。

答:数据库布局计划的差异阶段形成数据库的各级模式,即:
(1)在概念计划阶段形成独立于呆板特点,独立于各个 DBMS 产物的概念模式,在本篇中就是 E 一 R 图;(2)在逻辑计划阶段将 E 一 R 图转换成详细数据库产物支持的数据模子,如关系模子,形成数据库逻辑模式,然后在根本表的底子上再创建须要的视图(Vi 娜),形成数据的外模式;(3)在物理计划阶段,根据 DBMS 特点和处置处罚的必要,举行物理存储安排,创建索引,形成数据库内模式。
3、需求分析阶段的计划目的是什么?观察内容是什么?

需求分析阶段的计划目的是通过详细观察现实天下要处置处罚的对象(构造部分、企业 等) ,充实相识原体系(手工体系或盘算机体系)工作概况,明确用户的各种需求,然后在此基 础上确定新体系的功能。
观察的内容是数据"和”处置处罚" ,即得到用户对数据库的如下要求:1.信息要求:指用户必要从数据库中得到信息的内容与性子。由信息要求可以导出数 据要求,即在数据库中必要存储哪些数据。2.处置处罚要求:指用户要完成什么处置处罚功能,对处置处罚的相应时间有什么要求 ,处置处罚方式是 批处置处罚还是联机处置处罚。3.安全性与完备性要求。
4.需求分析阶段得到的数据字典的内容和作用是什么?

数据字典的内容: 通常名括数据项、数据结称、数据流、数据存储和处置处罚过程 5 个部分。此中数据项是数据的最小构成单位 ,多少个数据项可以构成一个数据布局。数据字典通过对数 据项和数据布局的界说来形貌数据流 、数据存储的逻辑内容。
数据字典的作用: 数据字典是关于数据库中的数据的形貌, 在需求分析
创建, 是下一步举行概念计划的底子, 并在数据库的计划过程中不绝修改、充实和美满
5.什么是数据库的概念布局?试述其特点和计划盘算。

答.概念布局是信息天下的布局,即概念模子,其告急特点是:
(1)能真实、充实地反映现实天下,包罗事物和事物之间的接洽,能满意用户对数据的处置处罚要求,是对现实天下的一个真实模子;
(2)易于明确,从而可以用它和不熟悉盘算机的用户互换意见,用户的积极参加是数据库计划乐成的关键;
(3)易于更改,当应用环境和应用要求改变时,容易对概念模子修改和扩充;(4)易于向关系、网状、条理等各种数据模子转换。概念布局的计划盘算通常有四种:I)自顶向下,即起首界说全局概念布局的框架,然后渐渐细化;2)自底向上,即起首界说各局部应用的概念布局,然后将它们集成起来,得到全局概念布局;3)渐渐扩张,起首界说最告急的焦点概念布局,然后向外扩充,以滚雪球的方式渐渐天生其他概念布局,直至总体概念布局;4)混淆计谋,即将自顶向下和自底向上相联合,用自顶向下计谋计划一个全局概念布局的框架,以它为骨架集成由自底向上计谋中计划的各局部概念布局。
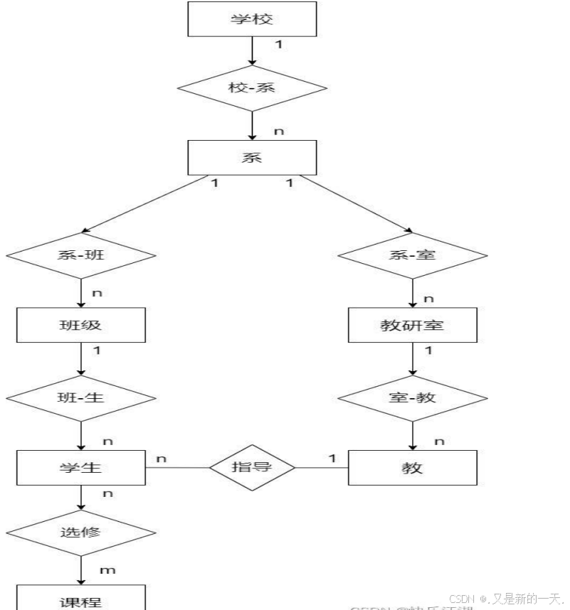
7.学校中有多少系,每个系有多少班级和教研室,每个教研室有多少教员,此中有的教授和副教授每人各带多少研宄生;每个班有多少门生,每个门生选修多少课程,每门课可由多少门生选修。请用 E-R图画出此学校的概念模子。


转换为关系模子如下:

10.什么是数据库的逻辑布局计划?试述其计划步调

①:逻辑布局计划是将概念布局转换为某个数据库管理体系所支持的数据模子,并对其举行优化
②:步调

  • 把概念模子转换成一样平常的数据模子
  • 把一样平常的数据模子转换成特定的 DBMS 所支持的数据模子
  • 通过优化方法将其转化为优化的数据模子。
13.规范化理论对数据库计划有什么引导意义?

1.淘汰数据冗余
2.进步数据同等性
3.进步查询服从
14.试述数据库物理计划的内容和步调。

1 需求分析:分析用户的需求,包罗数据、功能和性能需求;
2 概念布局计划:告急接纳 E-R 模子举行计划,包罗画 E-R 图;
3 逻辑布局计划:通过将 E-R 图转换成表,实现从 E-R 模子到关系模子的转换;
4 数据库物理计划:告急是为所计划的数据库选择符合的存储布局和存取路径;
5 数据库的实验:包罗编程、测试和试运行;
6 数据库运行与维护:体系的运行与数据库的一样平常维护
15.数据输入在实验阶段的告急性是什么?怎样包管输入数据的准确性?

1.数据库是用来对数据举行存储、管理和应用的,因此必须在实验阶段必须将原有体系中的汗青数据输入到数据库。数据量一样平常都很大,而且数据泉源部分中的各个差异的单位。数据构造方式、布局和格式都与新计划的数据库体系有相当的差距,构造数据录入就各类源数据从各个局部应用中抽取出来,分类转换,末了综合成复合新计划的数据布局的情势,输入数据库。因此如许的数据转换、构造入库的工作是相当费力费时的工作。特殊是原体系是手工输入数据处置处罚体系时,各类数据分散在差异的原始表格、根据、单子中,数据输入工作量更加巨大。
2.包管数据输入准确性的方法:为进步数据输入工作的服从和质量,应该针对详细的应用环境计划一个数据录入子体系,由盘算机来完成数据库入库的任务。在源数据入库之前要接纳多种方法对其举行查验,以防止不准确的数据入库。
16.什么是数据库的再构造和重构造? 为什么要举行数据库的再构造和重构造?

数据库的再构造是指:按原计划要求重新安排存储位置、接纳垃圾、淘汰指针链等,以进步体系性能。数据库的重构造则是指部分修改数据库的模式和内模式,即修改原计划的逻辑和物理布局。数据库的再构造是不修改数据库的模式和内模式的。
举行数据库的再构造和重构造的缘故起因:数据库运行一段时间后,由于记载不绝增、删、改,会使数据库的物理存储环境变坏,低沉了数据的存取服从,数据库性能降落,这时 DBA 就要对数据库举行重构造。DBMS 一样平常都提供用于数据重构造的实用步调。数据库应用环境常常发生变革,如增长新的应用或新的实体,取消了某些应用,有的实体与实体间的接洽也发生了变革等,使原有的数据库计划不能满意新的需求,必要调解数据库的模式和内模式。这就要举行数据库重构造。
三、SQL语句平台训练

实验一:数据界说语句:


1、        创建读者信息表(reader):字段包罗读者号ReaderId,姓名ReaderName,性别ReaderSex,年事ReaderAge和地点院系ReaderDept(要求读者号是主键,
性别必须取男大概女)
标准答案(MySQL):
  1. create table Reader(ReaderId varchar(11) primary key,
  2. ReaderName varchar(20),
  3. ReaderSex varchar(2) check(ReaderSex in ('男','女')), ReaderAge int,ReaderDept varchar(50))
复制代码
2、        创建图书信息表(book),字段包罗:图书号BookId,图书名BookName,图书范例BookType,图书代价BookPrice。(要求创建主键束缚BookId)
标准答案(MySQL):
  1. create table Book(BookId varchar(20) primary key,
  2. BookName varchar(50),
  3. BookType varchar(20),BookPrice float)
复制代码
3、        创建读者借阅图书表Borrow,字段包罗:读者号ReaderId,图书号BookId,借阅日期 Borrowdate,归还日期 returndate。(要求创建主键束缚,ReaderId,bookid,borrowdate合起来做主键)
标准答案(MySQL):
  1. create table Borrow(ReaderId varchar(11),
  2. BookId varchar(20),
  3. Borrowdate date,returndate date, primary key(ReaderId,bookid,borrowdate))
复制代码


实验二:数据查询(单表、毗连)



实验三:数据查询(嵌套、聚集)


实验四:数据利用


实验五:视图利用模拟训练:


训练一:数据界说利用




训练二:数据查询(单表、毗连)



训练三:数据查询(嵌套、聚集)


训练四:数据更新(插入、删除、修改)


训练五:视图利用



免责声明:如果侵犯了您的权益,请联系站长,我们会及时删除侵权内容,谢谢合作!更多信息从访问主页:qidao123.com:ToB企服之家,中国第一个企服评测及商务社交产业平台。
继续阅读请点击广告

本帖子中包含更多资源

您需要 登录 才可以下载或查看,没有账号?立即注册

×
回复

使用道具 举报

×
登录参与点评抽奖,加入IT实名职场社区
去登录
快速回复 返回顶部 返回列表